Как найти движущую силу формула. Сила (физическая величина)

христ.) – один из «девяти чинов ангельских». По классификации Псевдо-Дионисия Ареопагита – пятый чин, вместе с господствами и властями составляющий вторую триаду.

Отличное определение

Неполное определение ↓

СИЛА

немеханическая, метафизическая). Полихроносная ориентация скрытой поглощенности, являющейся комплементарной к какой-либо структуре, к самой этой структуре. Для субъективного сознания С. может предстоять только как виртуальность. В объективном также нет никаких сил. С. - всегда симптом среза или разреза существования, изменения характера вычленения части из целого.

Таким образом, комплекс сила-время-движение-структура - всегда данность недополненности по проницаемости, неохватимости целого, на границе части и ей дополнительного. Однако именно С. по своему значению является наибольшим понятийным суррогатом. Она оказывается локально здесь-теперь представляемой проекцией множественности факторов.

Субъект ощущает не те или иные внутренние психические силы, но даже в самом крайнем или экстремальном случае - только давления "сил". Утилизация этих давлений в виде актов и аффектов также оставляет любые пред-полагаемые новые силы скрытыми.

Мы вполне можем перейти от обычных феноменов к микрофеноменам, реальным, но лежащих вне обычных обыденных и научных кажимостей, однако переход к какой-либо микромоторике, микрокинестичности невозможен.

Тривиальное определение силы как меры воздействия эвристически неприемлемо. Все то, что связано с энергией, предстает как прорыв недобытия через ту или иную систему запретов, определяемую структурами конкретней данности. При этом сам прорыв канализируется определенным образом. Вопрос осложняется тем, что структуры не могут существовать ни в каком качестве, если заведомо не являются уже данной оформленностью энергетического прорыва. В некое гипотетическое абсолютное мгновение никаких структур нет - они временные порождения, а за

гранью циклов - инертные повторы.

Отличное определение

Неполное определение ↓

1.Си́ла - векторная физическая величина , являющаяся мерой интенсивности воздействия на данное тело других тел, а также полей . Приложенная к массивному телу сила является причиной изменения его скорости или возникновения в нём деформаций и напряжений .

Сила как векторная величина характеризуется модулем , направлением и «точкой» приложения силы. Последним параметром понятие о силе, как векторе в физике, отличается от понятия о векторе ввекторной алгебре, где равные по модулю и направлению векторы, независимо от точки их приложения, считаются одним и тем же вектором. В физике эти векторы называются свободными векторами. В механике чрезвычайно распространено представление о связанных векторах, начало которых закреплено в определённой точке пространства или же может находиться на линии, продолжающей направление вектора (скользящие векторы).

Также используется понятие линия действия силы , обозначающее проходящую через точку приложения силы прямую, по которой направлена сила.

Второй закон Ньютона гласит, что в инерциальных системах отсчета ускорение материальной точки по направлению совпадает с равнодействующей всех сил, приложенных к телу, а по модулю прямо пропорционально модулю силы и обратно пропорционально массе материальной точки. Или, что эквивалентно, скорость изменения импульса материальной точки равна приложенной силе.

При приложении силы к телу конечных размеров в нём возникают механические напряжения, сопровождающиеся деформациями.

С точки зрения Стандартной модели физики элементарных частиц фундаментальные взаимодействия (гравитационное, слабое, электромагнитное, сильное) осуществляются посредством обмена так называемыми калибровочными бозонами. Эксперименты по физике высоких энергий, проведённые в 70−80-х гг. XX в. подтвердили предположение о том, что слабое и электромагнитное взаимодействия являются проявлениями более фундаментального электрослабого взаимодействия .

Размерность силы - LMT −2 , единицей измерения в Международной системе единиц (СИ) является ньютон (N, Н), в системе СГС - дина.

2.Первый закон Ньютона.

Первый закон Ньютона утверждает, что существуют системы отсчета, в которых тела сохраняют состояние покоя или равномерного прямолинейного движения при отсутствии действий на них со стороны других тел или при взаимной компенсации этих воздействий. Такие системы отсчета называются инерциальными. Ньютон предположил, что каждый массивный объект имеет определенный запас инерции, который характеризует «естественное состояние» движения этого объекта. Эта идея отрицает взгляд Аристотеля, который рассматривал покой «естественным состоянием» объекта. Первый закон Ньютона противоречит аристотелевской физике, одним из положений которой является утверждение о том, что тело может двигаться с постоянной скоростью лишь под действием силы. Тот факт, что в механике Ньютона в инерциальных системах отсчёта покой физически неотличим от равномерного прямолинейного движения, является обоснованием принципа относительности Галилея. Среди совокупности тел принципиально невозможно определить какие из них находится «в движении», а какие «покоятся». Говорить о движении можно лишь относительно какой-либо системы отсчета. Законы механики выполняются одинаково во всех инерциальных системах отсчета, другими словами все они механически эквивалентны. Последнее следует из так называемых преобразований Галилея.

3.Второй закон Ньютона.

Второй закон Ньютона в современной формулировке звучит так: в инерциальной системе отсчета скорость изменения импульса материальной точки равна векторной сумме всех сил, действующих на эту точку.

где − импульс материальной точки, − суммарная сила, действующая на материальную точку. Второй закон Ньютона гласит, что действие несбалансированных сил приводит к изменению импульса материальной точки.

По определению импульса:

где − масса, − скорость.

В классической механике при скоростях движения много меньше скорости света масса материальной точки считается неизменной, что позволяет выносить её при этих условиях за знак дифференциала:

Учитывая определение ускорения точки, второй закон Ньютона принимает вид:

Считается, что это «вторая самая известная формула в физике», хотя сам Ньютон никогда явным образом не записывал свой второй закон в этом виде. Впервые данную форму закона можно встретить в трудах К.Маклорена иЛ.Эйлера.

Поскольку в любой инерциальной системе отсчёта ускорение тела одинаково и не меняется при переходе от одной системы к другой, то и сила инвариантна по отношению к такому переходу.

Во всех явлениях природы сила , независимо от своего происхождения, проявляется только в механическом смысле , то есть как причина нарушения равномерного и прямолинейного движения тела в инерциальной системе координат. Обратное утверждение, т.е установление факта такого движения, не свидетельствует об отсутствии действующих на тело сил, а лишь о том, что действия этих сил взаимно уравновешиваются. Иначе: их векторная сумма есть вектор с модулем, равным нулю. На этом основано измерение величины силы, когда она компенсируется силой, величина которой известна.

Второй закон Ньютона позволяет измерять величину силы. Например, знание массы планеты и ее центростремительного ускорения при движении по орбите позволяет вычислить величину силы гравитационного притяжения, действующую на эту планету со стороны Солнца.

4.Третий закон Ньютона.

Для любых двух тел (назовем их тело 1 и тело 2) третий закон Ньютона утверждает, что сила действия тела 1 на тело 2 сопровождается появлением равной по модулю, но противоположной по направлению силы, действующей на тело 1 со стороны тела 2. Математически закон записывается так:

Этот закон означает, что силы всегда возникают парами «действие-противодействие». Если тело 1 и тело 2 находятся в одной системе, то суммарная сила в системе, обусловленная взаимодействием этих тел равна нулю:

Это означает, что в замкнутой системе не существует несбалансированных внутренних сил . Это приводит к тому, что центр масс замкнутой системы (то есть той, на которую не действуют внешние силы) не может двигаться с ускорением. Отдельные части системы могут ускоряться, но лишь таким образом, что система в целом остается в состоянии покоя или равномерного прямолинейного движения. Однако в том случае, если внешние силы подействуют на систему, то ее центр масс начнет двигаться с ускорением, пропорциональным внешней результирующей силе и обратно пропорциональным массе системы.

5.Гравитация.

Гравитация ( сила тяготения ) - универсальное взаимодействие между любыми видами материи. В рамках классической механики описывается законом всемирного тяготения, сформулированным Исааком Ньютоном в его труде «Математические начала натуральной философии». Ньютон получил величину ускорения, с которым Луна движется вокруг Земли, положив при расчете, что сила тяготения убывает обратно пропорционально квадрату расстояния от тяготеющего тела. Кроме этого, им же было установлено, что ускорение, обусловленное притяжением одного тела другим, пропорционально произведению масс этих тел. На основании этих двух выводов был сформулирован закон тяготения: любые материальные частицы притягиваются по направлению друг к другу с силой , прямо пропорциональной произведению масс ( и ) и обратно пропорциональной квадрату расстояния между ними:

Здесь − гравитационная постоянная, значение которой впервые получил в своих опытах Генри Кавендиш. Используя данный закон , можно получить формулы для расчета силы тяготения тел произвольной формы. Теория тяготения Ньютона хорошо описывает движение планет Солнечной системы и многих других небесных тел . Однако, в ее основе лежит концепция дальнодействия, противоречащая теории относительности. Поэтому классическая теория тяготения неприменима для описания движения тел, перемещающихся со скоростью, близкой к скорости света, гравитационных полей чрезвычайно массивных объектов (например, черных дыр), а также переменных полей тяготения, создаваемых движущимися телами, на больших расстояниях от них.

Более общей теорией гравитации является общая теория относительности Альберта Эйнштейна. В ней гравитация не характеризуется инвариантной силой, не зависящей от системы отсчёта. Вместо этого свободное движение тел в гравитационном поле, воспринимаемое наблюдателем как движение по искривленным траекториям в трехмерном пространстве-времени с переменной скоростью, рассматривается как движение по инерции по геодезической линии в искривлённом четырехмерном пространстве-времени, в котором время в разных точках течет по-разному. Причем эта линия в некотором смысле «наиболее прямая» - она такова, что пространственно-временной промежуток (собственное время) между двумя пространственно-временными положениями данного тела максимален. Искривление пространства зависит от массы тел, а также от всех видов энергии, присутствующих в системе.

6.Электростатическое поле (поле неподвижных зарядов).

Развитие физики после Ньютона добавило к трём основным (длина, масса, время) величинам электрический заряд с размерностью C. Однако, исходя из требований практики, в качестве основной единицы измерения стали использовать не единицу заряда, а единицу силы электрического тока. Так, в системе СИ основной единицей является ампер, а единица заряда - кулон - производная от него.

Поскольку заряд, как таковой, не существует независимо от несущего его тела, то электрическое взаимодействие тел проявляется в виде той же рассматриваемой в механике силы, служащей причиной ускорения. Применительно к электростатическому взаимодействию двух точечных зарядов величинами и , располагающихся в вакууме, используется закон Кулона. В форме, соответствующей системе СИ, он имеет вид:

где - сила, с которой заряд 1 действует на заряд 2, - вектор, направленный от заряда 1 к заряду 2 и по модулю равный расстоянию между зарядами, а - электрическая постоянная, равная ≈ 8,854187817 10 −12 Ф/м. При помещении зарядов в однородную и изотропную среду сила взаимодействия уменьшается в ε раз, где ε - диэлектрическая проницаемость среды.

Сила направлена вдоль линии, соединяющей точечные заряды . Графически электростатическое поле принято изображать в виде картины силовых линий , представляющих собой воображаемые траектории, по которым бы перемещалась лишённая массы заряженная частица. Эти линии начинаются на одном и заканчиваются на другом заряде.

7.Электромагнитное поле (поле постоянных токов).

Существование магнитного поля признавалось ещё в средние века китайцами, использовавшим «любящий камень» - магнит, в качестве прообраза магнитного компаса. Графически магнитное поле принято изображать в виде замкнутых силовых линий, густота которых (так же, как и в случае электростатического поля ) определяет его интенсивность. Исторически наглядным способом визуализации магнитного поля были железные опилки, насыпаемые, например, на лист бумаги, положенный на магнит.

Эрстед установил, что текущий по проводнику ток вызывает отклонение магнитной стрелки.

Фарадей пришёл к выводу, что вокруг проводника с током создаётся магнитное поле.

Ампер высказал гипотезу, признаваемую в физике, как модель процесса возникновения магнитного поля, заключающуюся в существовании в материалах микроскопических замкнутых токов, обеспечивающих совместно эффект естественного или наведённого магнетизма.

Ампером было установлено, что в находящейся в вакууме системе отсчёта, по отношению к которой заряд находится в движении, то есть ведёт себя как электрический ток , возникает магнитное поле, интенсивность которого определяется вектором магнитной индукции, лежащим в плоскости, расположенной перпендикулярно по отношению к направлению движения заряда.

Единицей измерения магнитной индукции является тесла: 1 Тл = 1 Т кг с −2 А −2
Количественно задача была решена Ампером, измерявшим силу взаимодействия двух параллельных проводников с текущими по ним токами. Один из проводников создавал вокруг себя магнитное поле, второй реагировал на это поле сближением или удалением с поддающейся измерению силой, зная которую и величину силы тока можно было определить модуль вектора магнитной индукции.

Силовое взаимодействие между электрическими зарядами, не находящимися в движении относительно друг друга описывается законом Кулона. Однако заряды, находящиеся в движении относительно друг друга создают магнитные поля , посредством которых созданные движением зарядов токов в общем случае приходят в состояние силового взаимодействия.

Принципиальным отличием силы, возникающей при относительном движении зарядов от случая их стационарного размещения, является различие в геометрии этих сил. Для случая электростатики сил взаимодействия двух зарядов направлена по линии, их соединяющей. Поэтому геометрия задачи двумерна и рассмотрение ведётся в плоскости, проходящей через эту линию.

В случае токов сила, характеризующая магнитное поле, создаваемое током, расположена в плоскости, перпендикулярной току. Поэтому картина явления становится трёхмерной. Магнитное поле, создаваемое бесконечно малым по длине элементом первого тока, взаимодействуя с таким же элементом второго тока, в общем случае создаёт силу, действующую на него. При этом для обоих токов эта картина полностью симметрична в том смысле, что нумерация токов произвольна.

Закон взаимодействия токов используется для эталонирования постоянного электрического тока.

8.Сильное взаимодействие.

Сильное взаимодействие - фундаментальное короткодействующее взаимодействие между адронами и кварками. В атомном ядре сильное взаимодействие удерживает вместе положительно заряженные (испытывающие электростатическое отталкивание) протоны, происходит это посредством обмена пи-мезонами между нуклонами (протонами и нейтронами). Пи-мезоны живут очень мало, времени жизни им хватает лишь на то, чтобы обеспечить ядерные силы в радиусе ядра, потому ядерные силы называют короткодействующими. Увеличение количества нейтронов «разбавляет» ядро, уменьшая электростатические силы и увеличивая ядерные, но при большом количестве нейтронов они сами, будучи фермионами, начинают испытывать отталкивание вследствие принципа Паули. Также при слишком сильном сближении нуклонов начинается обмен W-бозонами, вызывающее отталкивание, благодаря этому атомные ядра не «схлопываютс­я­».

Внутри самих адронов сильное взаимодействие удерживает вместе кварки - составные части адронов. Квантами сильного поля являются глюоны. Каждый кварк имеет один из трёх «цветовых» зарядов, каждый глюон состоит из пары «цвет»-«антицвет». Глюоны связывают кварки в т. н. «конфайнмент», из-за которого на данный момент свободные кварки в эксперименте не наблюдались. При отдалении кварков друг от друга энергия глюонных связей возрастает, а не уменьшается как при ядерном взаимодействии. Затратив много энергии (столкнув адроны в ускорителе) можно разорвать кварк-глюонную связь, но при этом происходит выброс струи новых адронов. Впрочем, свободные кварки могут существовать в космосе: если какому-то кварку удалось избежать конфайнмента во время Большого взрыва, то вероятность аннигилировать с соответствующим антикварком или превратиться в бесцветный адрон для такого кварка исчезающе мала.

9.Слабое взаимодействие.

Слабое взаимодействие - фундаментальное короткодействующее взаимодействие. Радиус действия 10 −18 м. Симметрично относительно комбинации пространственной инверсии и зарядового сопряжения. В слабом взаимодействии участвуют все фундаментальные фермионы ( лептоны и кварки ). Это единственное взаимодействие, в котором участвуют нейтрино (не считая гравитации , пренебрежимо малой в лабораторных условиях), чем объясняется колоссальная проникающая способность этих частиц. Слабое взаимодействие позволяет лептонам, кваркам и их античастицам обмениваться энергией , массой , электрическим зарядом и квантовыми числами - то есть превращаться друг в друга. Одно из проявлений - бета-распад .

Необходимо знать точку приложения и направление каждой силы. Важно уметь определить какие именно силы действуют на тело и в каком направлении. Сила обозначается как , измеряется в Ньютонах. Для того, чтобы различать силы, их обозначают следующим образом

Ниже представлены основные силы, действующие в природе. Придумывать не существующие силы при решении задач нельзя!

Сил в природе много. Здесь рассмотрены силы, которые рассматриваются в школьном курсе физики при изучении динамики. А также упомянуты другие силы, которые будут рассмотрены в других разделах.

Сила тяжести

На каждое тело, находящееся на планете, действует гравитация Земли . Сила, с которой Земля притягивает каждое тело, определяется по формуле

Точка приложения находится в центре тяжести тела. Сила тяжести всегда направлена вертикально вниз .


Сила трения

Познакомимся с силой трения. Эта сила возникает при движении тел и соприкосновении двух поверхностей. Возникает сила в результате того, что поверхности, если рассмотреть под микроскопом, не являются гладкими, как кажутся. Определяется сила трения по формуле:

Сила приложена в точке соприкосновения двух поверхностей. Направлена в сторону противоположную движению.

Сила реакции опоры

Представим очень тяжелый предмет, лежащий на столе. Стол прогибается под тяжестью предмета. Но согласно третьему закону Ньютона стол воздействует на предмет с точно такой же силой, что и предмет на стол. Сила направлена противоположно силе, с которой предмет давит на стол. То есть вверх. Эта сила называется реакцией опоры. Название силы "говорит" реагирует опора . Эта сила возникает всегда, когда есть воздействие на опору. Природа ее возникновения на молекулярном уровне . Предмет как бы деформировал привычное положение и связи молекул (внутри стола), они, в свою очередь, стремятся вернуться в свое первоначальное состояние, "сопротивляются".

Абсолютно любое тело, даже очень легкое (например,карандаш, лежащий на столе), на микроуровне деформирует опору. Поэтому возникает реакция опоры.

Специальной формулы для нахождения этой силы нет. Обозначают ее буквой , но эта сила просто отдельный вид силы упругости, поэтому она может быть обозначена и как

Сила приложена в точке соприкосновения предмета с опорой. Направлена перпендикулярно опоре.


Так как тело представляем в виде материальной точки, силу можно изображать с центра

Сила упругости

Это сила возникает в результате деформации (изменения первоначального состояния вещества). Например, когда растягиваем пружину, мы увеличиваем расстояние между молекулами материала пружины. Когда сжимаем пружину - уменьшаем. Когда перекручиваем или сдвигаем. Во всех этих примерах возникает сила, которая препятствует деформации - сила упругости.

Закон Гука


Сила упругости направлена противоположно деформации.

Так как тело представляем в виде материальной точки, силу можно изображать с центра

При последовательном соединении, например, пружин жесткость рассчитывается по формуле

При параллельном соединении жесткость

Жесткость образца. Модуль Юнга.

Модуль Юнга характеризует упругие свойства вещества. Это постоянная величина, зависящая только от материала, его физического состояния. Характеризует способность материала сопротивляться деформации растяжения или сжатия. Значение модуля Юнга табличное.

Подробнее о свойствах твердых тел .

Вес тела

Вес тела - это сила, с которой предмет воздействует на опору. Вы скажете, так это же сила тяжести! Путаница происходит в следующем: действительно часто вес тела равен силе тяжести, но это силы совершенно разные. Сила тяжести - сила, которая возникает в результате взаимодействия с Землей. Вес - результат взаимодействия с опорой. Сила тяжести приложена в центре тяжести предмета, вес же - сила, которая приложена на опору (не на предмет)!

Формулы определения веса нет. Обозначается эта силы буквой .

Сила реакции опоры или сила упругости возникает в ответ на воздействие предмета на подвес или опору, поэтому вес тела всегда численно одинаков силе упругости, но имеет противоположное направление.



Сила реакции опоры и вес - силы одной природы, согласно 3 закону Ньютона они равны и противоположно направлены. Вес - это сила, которая действует на опору, а не на тело. Сила тяжести действует на тело.

Вес тела может быть не равен силе тяжести. Может быть как больше, так и меньше, а может быть и такое, что вес равен нулю. Это состояние называется невесомостью . Невесомость - состояние, когда предмет не взаимодействует с опорой, например, состояние полета: сила тяжести есть, а вес равен нулю!



Определить направление ускорения возможно, если определить, куда направлена равнодействующая сила

Обратите внимание, вес - сила, измеряется в Ньютонах. Как верно ответить на вопрос: "Сколько ты весишь"? Мы отвечаем 50 кг, называя не вес, а свою массу! В этом примере, наш вес равен силе тяжести, то есть примерно 500Н!

Перегрузка - отношение веса к силе тяжести

Сила Архимеда

Сила возникает в результате взаимодействия тела с жидкость (газом), при его погружении в жидкость (или газ). Эта сила выталкивает тело из воды (газа). Поэтому направлена вертикально вверх (выталкивает). Определяется по формуле:

В воздухе силой Архимеда пренебрегаем.

Если сила Архимеда равна силе тяжести, тело плавает. Если сила Архимеда больше, то оно поднимается на поверхность жидкости, если меньше - тонет.



Электрические силы

Существуют силы электрического происхождения. Возникают при наличии электрического заряда. Эти силы, такие как сила Кулона , сила Ампера , сила Лоренца , подробно рассмотрены в разделе Электричество .

Схематичное обозначение действующих на тело сил

Часто тело моделируют материальной точкой . Поэтому на схемах различные точки приложения переносят в одну точку - в центр, а тело изображают схематично кругом или прямоугольником.

Для того, чтобы верно обозначить силы, необходимо перечислить все тела, с которыми исследуемое тело взаимодействует. Определить, что происходит в результате взаимодействия с каждым: трение, деформация, притяжение или может быть отталкивание. Определить вид силы, верно обозначить направление. Внимание! Количество сил будет совпадать с числом тел, с которыми происходит взаимодействие.

Главное запомнить

1) Силы и их природа;
2) Направление сил;
3) Уметь обозначить действующие силы

Различают внешнее (сухое) и внутреннее (вязкое) трение. Внешнее трение возникает между соприкасающимися твердыми поверхностями, внутреннее - между слоями жидкости или газа при их относительном движении. Существует три вида внешнего трения: трение покоя, трение скольжения и трение качения.

Трение качения определяется по формуле

Сила сопротивления возникает при движении тела в жидкости или в газе. Величина силы сопротивления зависит от размеров и формы тела, скорости его движения и свойств жидкости или газа. При небольших скоростях движения сила сопротивления пропорциональна скорости тела

При больших скоростях пропорциональна квадрату скорости

Рассмотрим взаимное притяжение предмета и Земли. Между ними, согласно закону гравитации возникает сила

А сейчас сравним закон гравитации и силу тяжести

Величина ускорения свободного падения зависит от массы Земли и ее радиуса! Таким образом, можно высчитать, с каким ускорением будут падать предметы на Луне или на любой другой планете, используя массу и радиус той планеты.

Расстояние от центра Земли до полюсов меньше, чем до экватора. Поэтому и ускорение свободного падения на экваторе немного меньше, чем на полюсах. Вместе с тем, следует отметить, что основной причиной зависимости ускорения свободного падения от широты местности, является факт вращения Земли вокруг своей оси.

При удалении от поверхности Земли сила земного тяготения и ускорения свободного падения изменяются обратно пропорционально квадрату расстояния до центра Земли.


Существует ряд законов, которые характеризуют физические процессы при механических движениях тел.

Выделяют следующие основные законы сил в физике:

  • закон силы тяжести;
  • закон всемирного тяготения;
  • законы силы трения;
  • закон силы упругости;
  • законы Ньютона.

Закон силы тяжести

Замечание 1

Сила тяжести является одним из случаев проявления действия гравитационных сил.

Силу тяжести представляют в виде такой силы, которая действует на тело со стороны планеты и придает ему ускорение свободного падения.

Свободное падение можно рассмотреть в виде $mg = G\frac{mM}{r^2}$, откуда получаем формулу ускорения свободного падения:

$g = G\frac{M}{r^2}$.

Формула определения силы тяжести будет выглядеть следующим образом:

${\overline{F}}_g = m\overline{g}$

Сила тяжести имеет определенный вектор распространения. Он всегда направлен вертикально вниз, то есть по направлению к центру планеты. На тело действует силы тяжести постоянно и это означает, что оно совершает свободное падение.

Траектория движения при действии силы тяжести зависит от:

  • модуля начальной скорости объекта;
  • направления скорости движения тела.

С этим физическим явлением человек сталкивается ежедневно.

Силу тяжести можно также представить в виде формулы $P = mg$. При ускорении свободного падения учитываются также дополнительные величины.

Если рассматривать закон всемирного тяготения, который сформулировал Исаак Ньютон, все тела обладают определенной массой. Они притягиваются друг к другу с силой. Ее назовут гравитационной силой.

$F = G\frac{m_1m_2}{r^2}$

Эта сила прямо пропорциональна произведению масс двух тел и обратно пропорциональна квадрату расстояния между ними.

$G = 6,7\cdot {10}^{-11}\ {H\cdot m^2}/{{kg}^2\ }$, где $G$ - это гравитационная постоянная и она имеет по международной системе измерений СИ постоянное значение.

Определение 1

Весом называют силу, с которой тело действует на поверхность планеты после возникновения силы тяжести.

В случаях, когда тело находится в состоянии покоя или равномерно движется по горизонтальной поверхности, тогда вес будет равен силе реакции опоры и совпадать по значению с величиной силы тяжести:

При равноускоренном движении вертикально вес будет отличаться от силы тяжести, исходя из вектора ускорения. При направлении вектора ускорения в противоположную сторону возникает состояние перегрузки. В случаях, когда тело вместе с опорой двигаются с ускорением $а = g$, тогда вес будет равен нулю. Состояние с нулевым весом называют невесомостью.

Напряженность поля тяготения высчитывается следующим образом:

$g = \frac{F}{m}$

Величина $F$ - сила тяготения, которая действует на материальную точку массой $m$.

Тело помещается в определенную точку поля.

Потенциальная энергия гравитационного взаимодействия двух материальных точек, имеющих массы $m_1$ и $m_2$, должны находиться на расстоянии $r$ друг от друга.

Потенциал поля тяготения можно найти по формуле:

$\varphi = \Pi / m$

Здесь $П$ - потенциальная энергия материальной точки с массой $m$. Она помещена в определенную точку поля.

Законы силы трения

Замечание 2

Сила трения возникает при движении и направлена против скольжения тела.

Статическая сила трения будет пропорциональна нормальной реакции. Статическая сила трения не лежит в зависимости от формы и размеров трущихся поверхностей. От материала тел, которые соприкасаются и порождают силу трения, зависит статический коэффициент трения. Однако законы трения нельзя назвать стабильными и точными, поскольку часто наблюдаются в результатах исследований различные отклонения.

Традиционное написание силы трения предполагает использование коэффициента трения ($\eta$), $N$ – сила нормального давления.

Также выделяют внешнее трение, силу трения качения, силу трения скольжения, вязкую силу трения и другие виды трения.

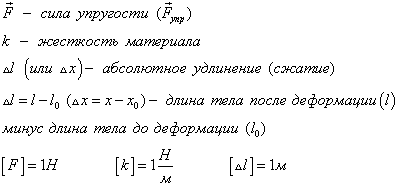
Закон силы упругости

Сила упругости равна жёсткости тела, которую помножили на величину деформации:

$F = k \cdot \Delta l$

В нашей классической формуле силы по поиску силы упругости главное место занимают величины жесткости тела ($k$) и деформации тела ($\Delta l$). Единицей измерения силы является ньютон (Н).

Подобная формула может описать самый простой случай деформации. Его принято называть законом Гука. Он гласит, что при попытке любым доступным способом деформировать тело, сила упругости будет стремиться вернуть форму объекта в первоначальный вид.

Для понимания и точного процесса описания физического явления вводят дополнительные понятия. Коэффициент упругости показывает зависимость от:

  • свойств материала;
  • размеров стержня.

В частности, выделяют зависимость от размеров стержня или площади поперечного сечения и длины. Тогда коэффициент упругости тела записывают в виде:

$k = \frac{ES}{L}$

В такой формуле величина $E$ является модулем упругости первого рода. Также ее называют модулем Юнга. Она отражает механические характеристики определенного материала.

При проведении расчётов прямых стержней применяется запись закона Гука в относительной форме:

$\Delta l = \frac{FL}{ES}$

Отмечается, что применение закона Гука будет носить эффективный характер только при относительно небольших деформациях. Если идет превышение уровня предела пропорциональности, то связь между деформациями и напряжениями становится нелинейной. Для некоторых сред закон Гука нельзя применять даже при небольших деформациях.

В физике очень часто используется понятие «сила»: сила тяготения, сила отталкивания, электромагнитная сила и т. д. Складывается обманчивое впечатление, что сила — это нечто, влияющее на объекты, и существующее само по себе.

Откуда же на самом деле берутся силы, и что это такое вообще?

Давайте рассмотрим это понятие на примере звука. Когда мы поём, мы можем варьировать силу издаваемого звука, т.е. громкость. Для этого мы увеличиваем скорость выдоха и сужаем пространство между голосовыми связками. Что при этом происходит? Увеличивается скорость изменения состояния голосовых связок. Голоса делят на низкие и высокие. А чем они отличаются друг от друга? Голос кажется низким, когда скорость изменения постепенно уменьшается, а высоким — когда наоборот увеличивается к концу выдоха.

По этому же принципу устроены все музыкальные инструменты . Все они позволяют варьировать соотношения инструмента таким образом, чтобы изменять скорость и направление его изменения, или же сочетать звуки с разными параметрами, как в струнных.

В любой природной системе происходят постоянные изменения состояния. Энергия, сила ассоциируются у нас с высокой скоростью изменения состояния, а покой, статичность — с низкой энергией, но высокой гравитацией.

Понятие силы необходимо нам в том случае, когда мы рассматриваем влияние одних объектов на другие. Но если мы рассматриваем систему в целом, то вместо силы мы говорим о скорости изменения состояния системы. Но что является причиной изменения скорости?

Любая система представляет собой колебательный процесс. Обычно, когда мы говорим о колебании, мы представляем себе изменение одной величины в пределах какого-то диапазона. Например, колебание гитарной струны — это её колебание вокруг центральной оси. Но это происходит лишь потому, что концы струны строго закреплены, что ограничивает её в пространстве.

Если же мы говорим о природной системе, то колебание в ней — это всегда изменение как минимум двух параметров. При этом физические параметры взаимосвязаны друг с другом таким образом, что увеличение одного ведет к уменьшению другого. Например, уменьшение давления ведет к увеличению объема, максимум электрического поля соответствует минимуму магнитного. Такая обратная циклическая связь способствует колебанию системы в рамках определенного значения , которое можно считать константой скорости.

Именно благодаря этой константе, мы всегда чувствуем то направление, которое есть в системе. Например, по короткому отрезку музыкального произведения мы чувствуем, каким будет её дальнейшее звучание. Мы можем уловить логику дальнейшего развития . С точки зрения математики это означает вычислить дифференциал — скорость и направление изменения системы в данный момент времени. Этим музыка и отличается от простого шума.

И тот факт, что это возможно, говорит о том, что мир в целом представляет собой единую систему, где все процессы связаны друг с другом. И все изменения скоростей в нем предсказуемы и логично взаимосвязаны.

просмотров